
About Human Resources
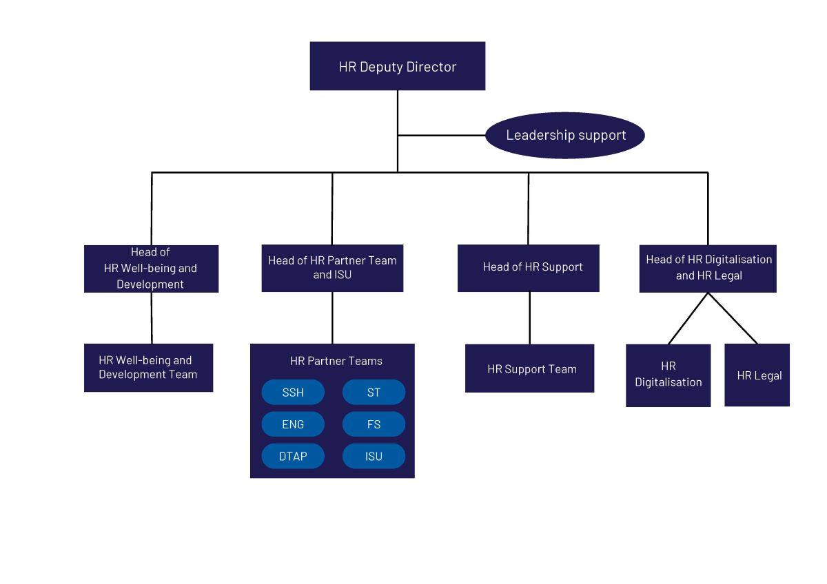
The HR department is a part of AAU shared services with reference to the University Director. We assist in bringing the university's strategy to reality and are responsible for making the HR processes run smoothly.

The HR department at AAU is evolving. We have initiated a number of strategic projects with the goal of improving our services as well as our culture and mindset. The HR department is highly engaged, with a focus on constantly improving our professional competencies in order to provide the best possible support to the main tasks of the university - research and education. At the same time we give each other space to be ourselves, both in the professional and the social community.

We have a strong strategic ambtion in HR
We want to build a strong team-based HR department with a distinct focus on teamwork, a strong value chain, high professionalism and a healthy and sustainable work environment.
We strive to be the organisation's preferred sounding board, where we are proud of what we deliver. We want to have a united mindset, which highlights the way the HR department is internally coordinated and meets tasks, as well as people, with the same accommodating and professional approach. Additionally, we aim to be an HR department founded on good relations and rewarding teamwork, which is based on mutual trust and the always valid law.
We will support the management with suitable solutions. Furthermore, we want to ensure flexible, timley and qualified HR processes for all at AAU. We will be outgoing and close to the organisation and provide the best possible cooperation and counter-strategy in relation to the collaborations and tasks we are part of and contribute to.